图知网
搜索
首页
热门推荐
图片分类
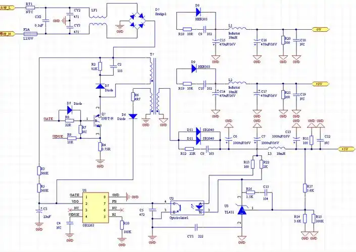
ob2263应用电路图
下载原图
相关图片
开关电源 我的分析 指正错误?
第一次做ob2263开关电源,参数设置不知道是否合适?
开关电源电路原理图
现在开机室外机风扇不转什么原因
想自制开关电源,请教版主 bg1trk和各位大师; 我想采用uc3842,ob2239
开关电源闭环控制原理某开关电源电路解析据说是华为某款手机充电器
为你推荐
壶_茶壶_第1张_7788茶具
pc923 923 高速光耦 sop 原装进口 全新-阿里巴巴
最强进化 水舰队 攻略
《延禧攻略》【富察·容音】秦岚
1三角形第2课时三角形的高角平分线和中线作业课件2新版湘教版答案ppt
求帝国主义瓜分中国时的各国势力范围 还有美,荷,比,西,葡,奥的势力
家军专属文字图片大全 现在快手上最火的p图软件 - 快手图标矢量图
simon d"调侃"自己的粉丝都能上热搜?只能说他太红了!