图知网
搜索
首页
热门推荐
图片分类
led吸顶灯长方形客厅灯简约现代大气创意灯具家用大灯2020年新款
下载原图
相关图片
1688全屋灯具,我是真的爱了 我家的灯太美了
灯具图片大全-轻奢吊灯
餐厅田园卧室吊灯图片】简欧式灯具餐厅田园卧室吊灯图片大全_q友网
闪电客水晶吊灯现代简约客厅卧室餐厅灯法式简欧轻奢灯大气家用灯具
灯具图片大全轻奢吊灯
军之光junzhiguangxzg7350e200200w泛光吊挂安装led工矿灯黑色1个套
为你推荐
暖棕色这款发色也太温柔啦
阿玛尼手表大全.【保税仓速发】armani 阿玛尼情侣表手表 - 抖音
《火影》三代目火影猿飞日斩到底有多强?
《芳华》台湾展映获赞 被评为"冯小刚近年最巅峰的作品"
做成蓝底一寸照 重金悬赏 急
窦智孔(中国台湾男演员,歌手)_尚可名片
道路竣工图.jpg
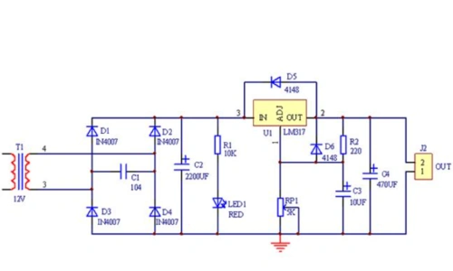
正负15v直流稳压电源的电路原理图免费下载