图知网
搜索
首页
热门推荐
图片分类
大家好我是麦当劳小猫卷卷子
下载原图
相关图片
土味猫猫快你的宝来看
修猫咪的骗水神器
halo成猫粮,一袋才27490哦,我看页面还有送猫条和老鼠99玩具的
糟糕 一想到每天回家都有神仙颜值的小乖乖等着我也太幸福啦
带货主播一个月能赚多少钱(才艺主播一个月能赚多少钱)
第三弹表情包来啦~欢迎下载哟#表情包分享 #可爱表情包 #猫 #宠物
为你推荐
"西裤 小白鞋"最实用的组合,既绅士又随性,适合职场男士
那一夜吉他谱简单版c调谢军六线谱初学者简易弹唱版男生版c调
圆通快递
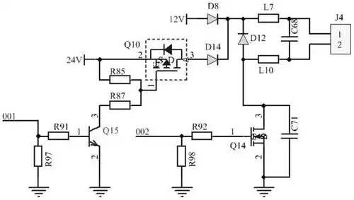
cn113054970a_一种降低电磁阀工作线圈发热量的电路在审
food web
凉茶是广州街头常见的保健食品.
可被细分为10角也称为"毛"或者100分cent新加坡元可分为纸币和硬币,从
变成蚊子的杰克(杰佣向)