图知网
搜索
首页
热门推荐
图片分类
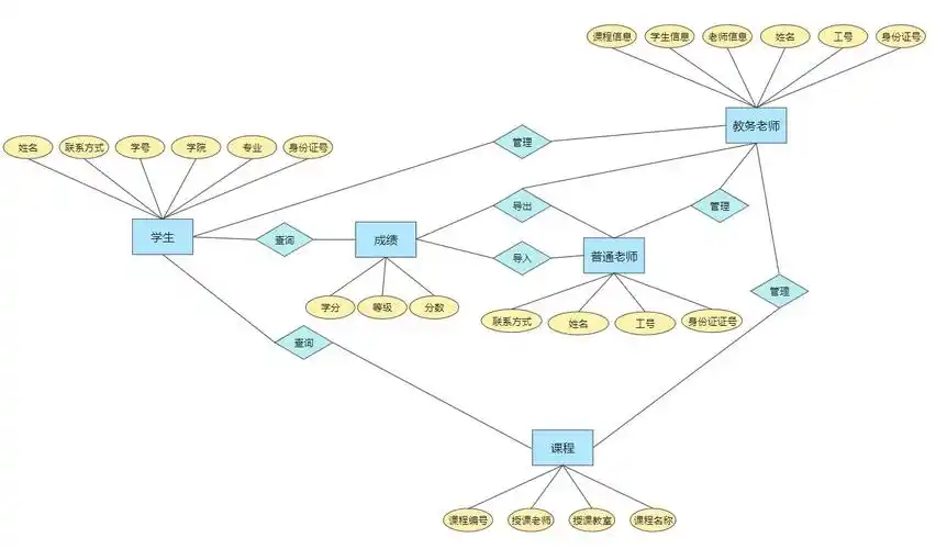
教师与课程关系er图
下载原图
相关图片
er模型转关系模型数据库笔记五
er图及关系模式
er图关系模式的转换
2021年度十大热门er图实体关系图
2021年度十大热门er图实体关系图
关系模型网站建设_(关系模型是什么意思)
为你推荐
有钱真好
有同款宝宝吗?这头型还能长好吗?望各位留言.
雅晴雨女童连衣裙014一岁春秋新款小童衣服女宝宝加半小女孩套装女童
来看这里,收藏起来~很多同学,说五线谱记忆很难,速学五线谱
三国演义地图收集
抽水马桶结构图及工作原理介绍
养油画婚礼吊兰,花朵1开做1个"动作",否则养分流失太多
修正 通窍鼻炎片 0.3g*12片*3板7433