图知网
搜索
首页
热门推荐
图片分类
荷花素描图片 荷花素描图片简单画法
下载原图
相关图片
绘画打卡第(087)幅 素描荷花.
素描荷花出淤泥而不染 濯清涟而不妖2021.11.17
素描画,荷花,荷叶,速写,简笔画, 创意素描荷花. 代画
单个黑白素描莲花盛开
素描荷花图片 素描荷花的画法步骤
抖音号shanhua.hanfei闪画,让生活充满闪光点!速写 | 素描
为你推荐
积怨已久,杨幂,吴谨言和刘亦菲,谁胜谁败,结局很明显了
完美的他#77何洛洛 .77陆啸 .
孩子吃药一直哭闹,试试这些
刺客伍六七大号柒师父疑似前代柒刺客令牌已经透露一切
简约橙色百味记小吃门头招牌设计图
犬夜叉头像自截
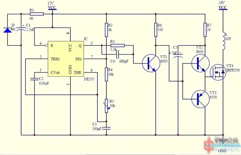
终于出弧了ne555推高压包
是淡水手竿钓的立漂,这里用的是还钓的海豆连接远投漂,矶竿孔比海竿小