图知网
搜索
首页
热门推荐
图片分类
四年级下册数学精编知识点归纳,共18页.1-8单元知识点总结 - 抖音
下载原图
相关图片
数学老师精心整理四年级下册数学思维导图(人教版)
思维导图《数据的整理和分析》#北师大版 #四年级数学下册 # - 抖音
数学老师精心整理四年级下册数学思维导图(人教版)
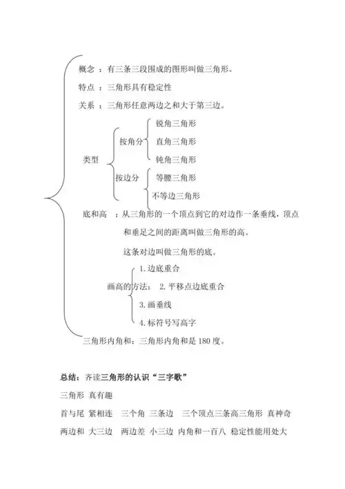
四年级下册数学教案43三角形的认识整理复习西师大版
四年级下册数学知识点归纳总结
四下数学第五单元知识梳理 易错题整理 苏教版四年级下册数学第五单元
为你推荐
肌肉女战士插画图片壁纸
水墨复古山水画高清背景
段宜恩
史上最全奥特曼合集!快把你认识的打在公屏上吧
敕建火德真君庙.#火神庙主要供奉南方火德真君. 在北京众多火 - 抖音
新年贺卡怎么做简单又漂亮4款新年创意手工贺卡的做法图解
april 梁睿娜
老年人爱用的低速四轮电动车充电一次能跑多远老师傅来告诉你