图知网
搜索
首页
热门推荐
图片分类
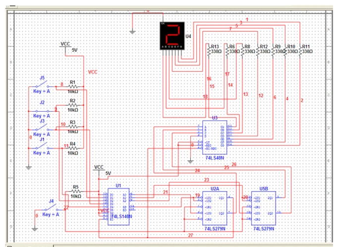
基于cd4511和74ls192的八路抢答器的电路设计
下载原图
相关图片
8路抢答器电路图
单片机4路抢答器电路 程序设计,一个主持人按键,四路选手抢答,带声光
解释一下四路抢答器电路图
使用cd4027实现三路抢答器?急!
数电三路抢答器的电路设计求指导
求四路抢答器电路原理图
为你推荐
动漫头像高冷帅气帅哥图片超酷男生动漫高清微信头像大全
刺客伍六七超硬核复刻还原阿七的魔刀千刃吹爆刺客伍六七
微信背景图很欧美风的
黄瀞怡
迷你特工队x弗特赛米在作战时吵架被外星人用磁力吸在一起
如果地面做法有混凝土垫层还用不用房心回填
家住东北,总从窗外爬进这种黑色甲壳虫,还会飞,不胜其扰,想问一下这
盛行于欧美的艺术涂料,也叫威尼斯灰泥,因其装饰后纹理图案类似骏马