图知网
搜索
首页
热门推荐
图片分类
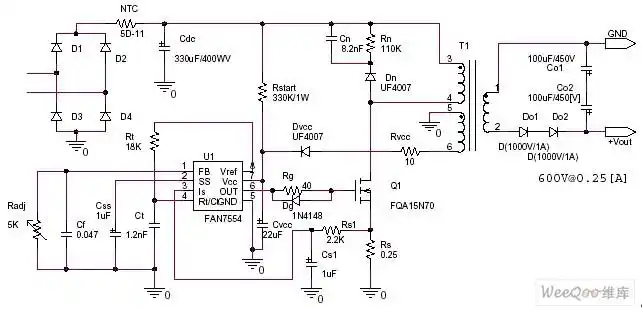
明纬开关电源(mw)s-240-24_第3页_接线图分享
下载原图
相关图片
衡孚电源hf240w-s-48直流dc48v5a单路输出开关电源工控电源批发
开关电源接线图
开关电源接线电路图汇总
供应高质量稳定性s3505开关电源ce认证
3a开关电源 直流电源 安防监控电源 ce认证
15v300ma开关电源电路图(tea1522)_接线图分享
为你推荐
【阿弥陀佛】高清圣像 附:阿弥陀佛四十八大愿文 - 佛心慈悲 - 佛心
布尔玛头像#龙珠中的女神
田启文,与周星驰合作13年,两人共同出演了11部电影_田鸡_星星_球场
韩系女装店
梦幻壁纸 好漂亮呀 仙气背景图 治愈系风景壁纸 欣赏美图美景_屏幕
儿童简笔画:画出可爱医院场景,轻松上手!
五花肉whr.的喜欢 | lofter(乐乎) - 让兴趣,更有趣
两只大花蟹图片