图知网
搜索
首页
热门推荐
图片分类
草坪常见杂草图谱草坪除草方法及防除技术
下载原图
相关图片
杂草图谱.70种杂草图谱(下)你认识哪些#农业种植 #农业 - 抖音
中国农田常见207种杂草图谱
中国农田常见207种杂草图谱doc
小麦田主要杂草图谱,分布及发生规律_手机搜狐网
常见杂草图谱
常见杂草图谱
为你推荐
拟人
少女时代各成员列表 林允儿 徐珠贤 权侑莉 泰妍 黄美英 金孝妍 郑秀
qq飞车手游s16赛季段位调整总汇 阿尔法炫影,阿尔法光影获取特效详解
一棵独自绽放的树
物业有限公司于2020年5月1号正式进驻德轩华庭小区,进行服务管理工作
梦幻西游: 剑侠客~骨精灵; 龙太子~飞燕女; 逍遥生~狐美 - 抖音
美丽的树木壁纸
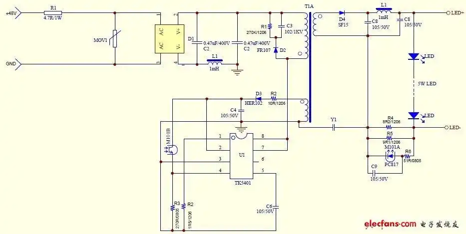
5wled驱动电源电路图