图知网
搜索
首页
热门推荐
图片分类
78%*12*3=312*90=28080 利息的计算公式:本金×年利率(百分数)×存期
下载原图
相关图片
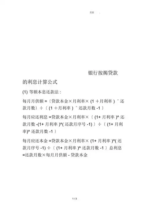
最新存贷款利息计算公式
老会计都拒绝不了的50套常用会计公式,每个都很实用哦!
1,单利率计算公式(f:代表本利和,n代表计息周期数,i单:计息周期单利
银行利率5.35% 请问我每月应该还款多少,计算公式怎么算出来的,求解
单利终值:fvn=pv×(1 i×n) 单利现值:pv=fv×[1/(1 i×n)] 复利终值
利息计算的基本公式:单利利息=本金×利率×存期常用的单利计算公式
为你推荐
0.69ct18k金镶红宝石吊坠足反钻晶体干净 款式精致
黑子的篮球动漫二次元动漫二次元gif动图_动态图_表情包下载_soogif
动漫道具鬼灭之刃刀宇髓天元木质cos武器道具装饰收藏摆件表演
exombabydontcry钢琴谱
大唐芙蓉园紫云楼
横梁压床边,起床就会压头,这样怎么化解?请大师指点
2021年通城学典默写能手二年级语文上册人教版江苏专用参考答案第1页
在楼顶俯瞰世界是个什么样(图)