图知网
搜索
首页
热门推荐
图片分类
led吸顶灯专用驱动芯片 cyt1000a -移动电源芯片 -搜房博客
下载原图
相关图片
电动剃须刀电动机驱动电路
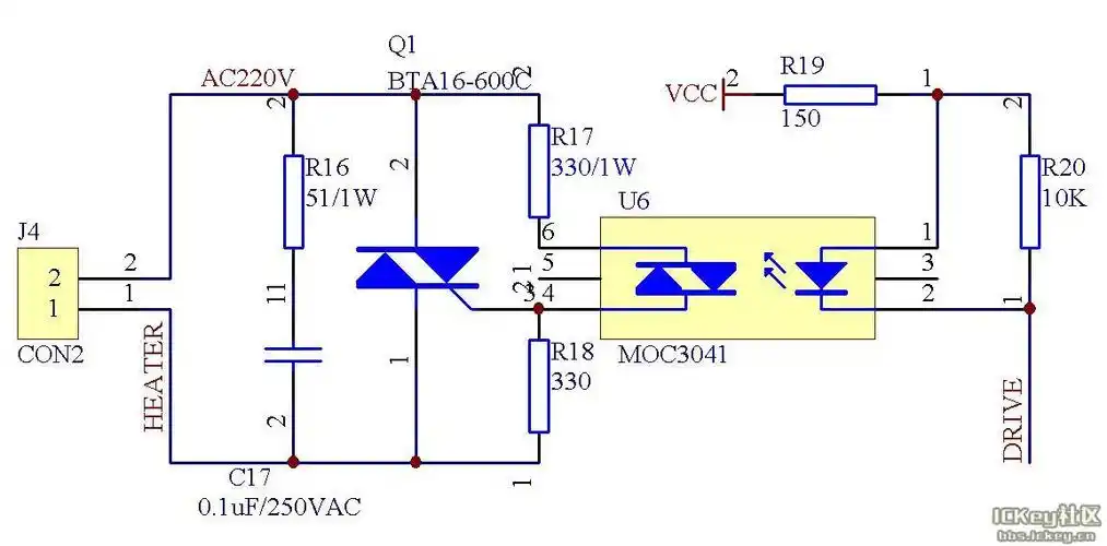
500w的可控硅驱动电路急急急
双极步进发动机驱动电路
雾化器驱动电路,我在做一个加湿器,用的是一个超声波雾化片,起振,水在
几种小型直流电机驱动电路68
探秘雾化片的驱动电路
为你推荐
这个美女脸上的小酒窝,真美!
唯美梦幻星空高清图片手机壁纸
怎么用方形三角形圆形等几何图形画动物简笔画(步骤图解)
开拆,从后备箱手,后备箱锁扣位置,用力往上扳就开,此处四个卡扣
黑河暂缓见狗杀狗,我们不必如释重负
蜘蛛也能变成美少女?这位画师口味太硬核,但仔细一看还挺可爱
电影《悬崖之上》cinity版本海报/设计师版本海报
老一辈常言男看鼻子女看嘴一生少是非是否有道理