图知网
搜索
首页
热门推荐
图片分类
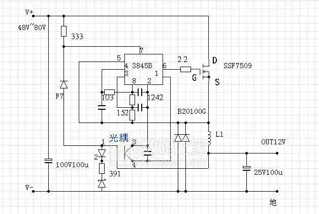
dcdc24v36v48v60v72v100v转12v通用电动车转换器
下载原图
相关图片
已量产的电动车48120v转12v10adcdc转换器原理图
再拆一个电动车的dcdc转换器附抄板电路图
电动车48v转12v转换器电路图
电动三轮车线路图
电动车整车线路图
dcdc24v36v48v60v72v100v转12v通用电动车转换器
为你推荐
经典电影至尊无上2之永霸天下
手指被刀割伤如何处理
华为p40pro 华为p40pro /8 256内存,5g手 - 抖音
p>加库玛,圆谷特摄剧《 a target="_blank" href="/item/迪迦奥特曼
顾长卫《刺猬》入围金爵奖 葛优王俊凯成"病友"
贵州·安顺·龙宫·龙潭村布依族"六月六"艺术节
二十四孝图片
龙王表情包~沙雕……你有吗?