图知网
搜索
首页
热门推荐
图片分类
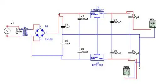
单片机电路板.lm7815 lm7915正负电源 15v 怎么不能输出 15v 图.
下载原图
相关图片
lm7815与lm7915做成的电源,7815发热非常厉害
我用了两个稳压器件lm7815和lm7915
我想用7915输出-15v,可是滤波电容一接上去就发热,甚至爆炸.
那位大师做过ne5552对lm7915与7815的伺服稳压电路?
7815和7915构成的过流与直流过流保护电路
单片机电路板.lm7815 lm7915正负电源 15v 怎么不能输出 15v 图.
为你推荐
文字图片_微信制作 文字图片 把你放在心底
唯美古风头像女动漫仙气
浙江大学医学院附属第二医院各科室主任(2)
钢筋平法配筋计算图解实例
小黄鸭男童单网鞋牛皮透气防臭镂空网眼小男孩鞋子夏季儿童运动鞋
直齿圆锥齿轮
手绘油纸伞 i>矢 /i> i>量 /i>图
正确填制费用报销单