图知网
搜索
首页
热门推荐
图片分类
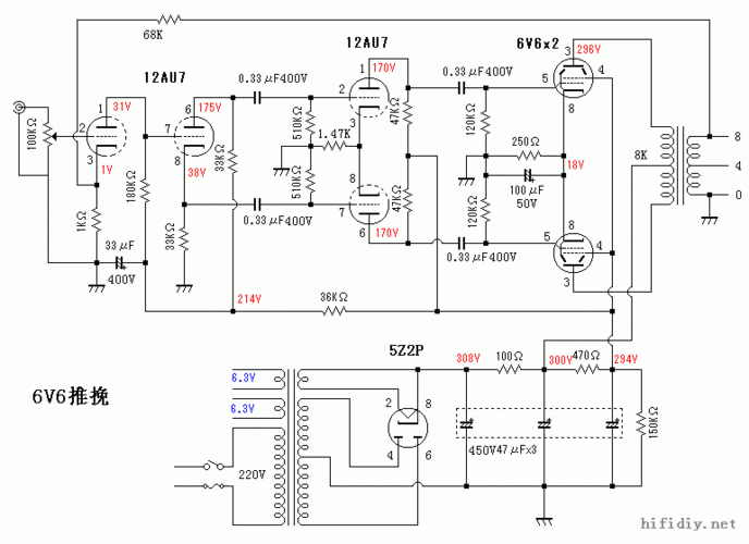
6p3p推挽功率放大器电路
下载原图
相关图片
胆机制作新作6p6p推挽
6p6p推挽.gif
求一个大家实做过的用6n9p推6p3p推挽电路
求正确点6v6的推挽电路图
菜鸟对j版的6p14推挽电路n多不解请大侠指点
劳动人民6p6p推挽.gif
为你推荐
关于男生寸头
枉凝眉(电视连续剧《红楼梦》主题曲)_简谱
签约仪式前,傅豪院长带领蒋慧院长一行参观了诉讼服务中心并进行了
情侣|动漫|其他动漫|薇薇阿_原创作品-站酷zcool
祝老同学幸福安康的早上好问候语,温馨甜蜜的早安心语唯美句子
三国之关羽铅笔画简笔画绘画方法
假面骑士build桐生战兔awsl78兔兔的105秒心动狙击谁会不喜欢可爱的
房梁怎么包如何包房梁好看,客厅大梁怎么包效果图(无论是横梁还是承重