图知网
搜索
首页
热门推荐
图片分类
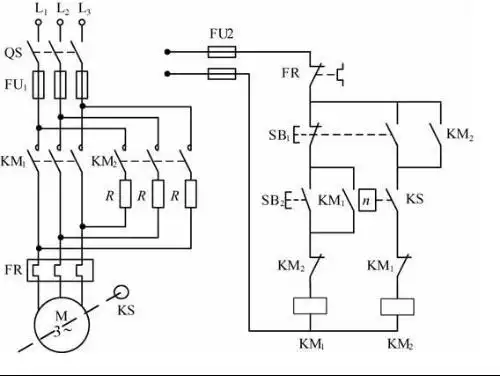
三相鼠笼式电动机变极调速控制电路图解 异步电动机的调速方法有变极
下载原图
相关图片
三相异步电动机单向连续运行控制电路图
电工实训项目教程09-2三相异步电动机的正反转控制线路
三相异步电动机正反转控制电路见附图.
三相异步电动机正反转电路中在按下急停按钮时是电动机瞬间反转数秒钟
都在这了三相异步电动机常用控制电路图集咱得这么学
三相异步电动机的控制
为你推荐
桌面壁纸 明星图片 > 正文 本文 2020蔡徐坤个性壁纸_超帅气的
别墅庭院景观设计方案
古风霸气侠女将军女头像
inksans
十二星座图案大全,十二星座图标对应符号(仙气十二星座头像)
李林彩墨山水画
电影《巨齿鲨》炫酷海报高清桌面壁纸
经常失眠睡不着咋回事?吃褪黑素真的会有效果吗?