图知网
搜索
首页
热门推荐
图片分类
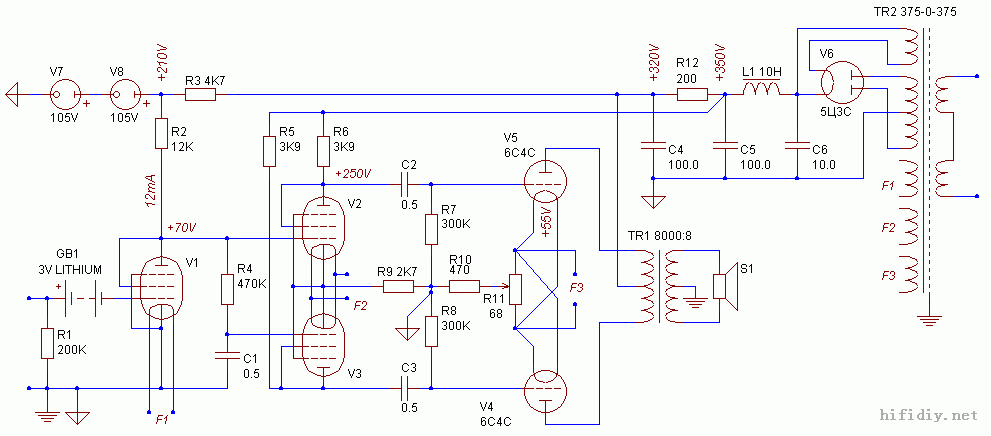
电路用6c33c胆管制作的sepp放大电路电路图电路图技术资|2016-09-14用
下载原图
相关图片
拆了重做的6l6gc纯后级推挽胆机
推挽机 - 〓电子管技术区〓 - 矿石收音机论坛 - powered by discuz!
4p1推6c4c全直热推挽功放电原理图.gif
hifidiy论坛-胆机电路图大全 - powered by discuz!
制作了一个简单实用超长尾高对称的甲类推挽胆机 - powered by discuz
求正确点6v6的推挽电路图
为你推荐
现如今女明星们的素颜不仅是众人关注的焦点,男明星们的素颜也是同样
小裙子项链_裙子_项链_梵克雅宝怎么样_vca梵克雅宝_时尚_配饰_首饰
网络收藏几组可爱#猫咪头像 #猫咪 @巴尔 - 抖音
浑身散发母爱光辉的针织毛衣孕妇照
06.18」早安心语,正能量走心语录句子很好看的早上好图片
这个的情侣头像?有吗?图片文字是小爷是攻.
妙普乐汤碗带盖陶瓷 陶瓷碗大号家用带盖汤碗龙泉青瓷双耳大汤盆创意
郫都区