图知网
搜索
首页
热门推荐
图片分类
寒露降临苍海湖. 美到极致
下载原图
相关图片
苍海桑田
寒露降临苍海湖. 美到极致
寒露降临苍海湖. 美到极致
苍海湖落日倒影
云南大理苍海高尔夫球场海景
苍海寒宇
为你推荐
荷花竟能做出一桌菜,老法师说最高境界是"看似无荷,实则有荷"
凤尾结手链编法
新北地图 - 新北卫星地图 - 新北高清航拍地图 - 便民查询网地图
水墨画风格的水果包装设计有点意思呀
儿童简笔画美人鱼爱丽儿和王子
青春痘医学上称为痤疮,又名寻常痤疮,俗称"粉刺",是青年男女常患的一
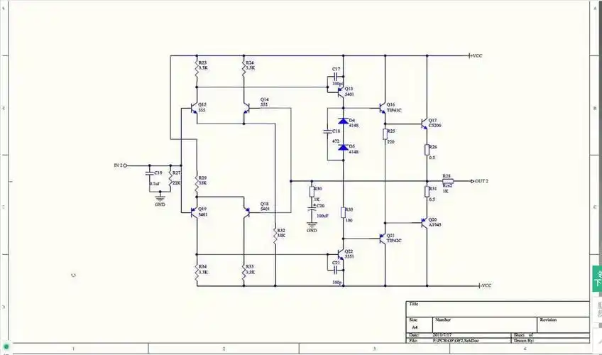
超大功率功放机电路图
人美版美术《艳丽的大公鸡》含步骤图