图知网
搜索
首页
热门推荐
图片分类
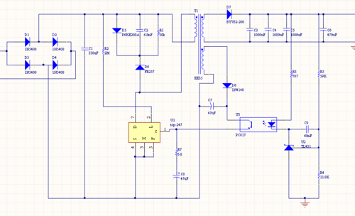
35w多路输出开关电源电路
下载原图
相关图片
基于tny277p的3路输出开关电源的设计
带你一起玩开关电源功放如何!之一;反激电源
使用tny278pn的10 w适配器电路图
9w多路输出开关电源电路
开关电源问题.如图,为什么一上电top会炸?
tny275pn电路图
为你推荐
美丽的小葵花凤头鹦鹉图片
【超全】温客行19套衣服美图-张张好看!(按衣服出场顺序)
石井(shijing)12线水平仪绿光线细墙地贴墙仪贴地仪7259/7269红外平水
【手绘】临摹圣斗士白羊座穆
2,北极俯视图
奔赴星空-原调简单版-你落在了星空而我在人海中-抖音热歌五线谱预览2
烧烤
国画教程猴子的写意画法