图知网
搜索
首页
热门推荐
图片分类
五年,知道我这五年怎么过的吗?#二级建造师 #二建 #工程 - 抖音
下载原图
相关图片
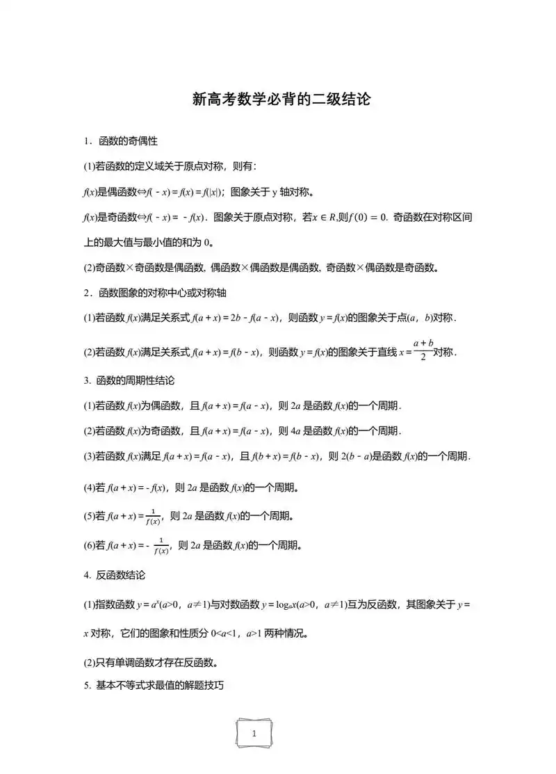
新高考数学必背的二级结论.#二级结论 超级重要,学数学的一定 - 抖音
这些二级结论你都知道吗.
96我是如何一次过二建三科的_二级建造师_网课_建筑_二建备考_教育
强推9923二级建造师刷题app6015.
2022二级建造师从今天开始制定的学习计划
计算机等级考试二级公共基础知识辅导班课件
为你推荐
58岁马丽近照,被富豪丈夫独宠36年,儿子成了她的骄傲_表演_时候_北京
段奕宏自卑到想自杀暗恋陶虹2次获得影帝低调娶日籍媳妇
2023超好看真人女生头像背影
超近距离展现歼15战机纤毫毕现
夜晚雷声在城市上空闪电
仙剑1##赵灵儿# @火楼
快排阀握把 山耐斯快排阀qe-01 qe-02 qe-03 qe-04气缸快速排气阀放气
是元气骑士的刺客皮肤!