图知网
搜索
首页
热门推荐
图片分类
减肥店里填充下巴,绍兴这位刘女士想找"刘老师"
下载原图
相关图片
玻尿酸下巴第6天.各位大神请教这是淤青还是栓塞?
这个有没有栓塞
宝贝下巴烂了一块
急,下巴起了个脓包,还挤不破,一碰就疼
下巴上长的一颗东西,很痛,轻轻碰一下就好痛,开始就是红色的,今天变白
打完玻尿酸栓塞的征兆有哪些玻尿酸栓塞了怎么办呢
为你推荐
《流淌的美好时光》郑爽美照欣赏,短发素颜依旧是盛世美颜啊!
怎样玩疯狂博士
周芷若(周海媚饰演)
来源 | 赢商网(id:winshang)作者 | 卢致珍图片来源 | 广州万菱汇"
黎巴嫩女学生.
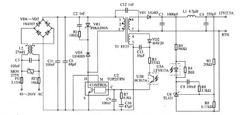
30w12v输出开关电源电路图
喰种头像
月子里该喝老母鸡汤还是公鸡汤有顺序区分喝错了会回奶