图知网
搜索
首页
热门推荐
图片分类
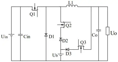
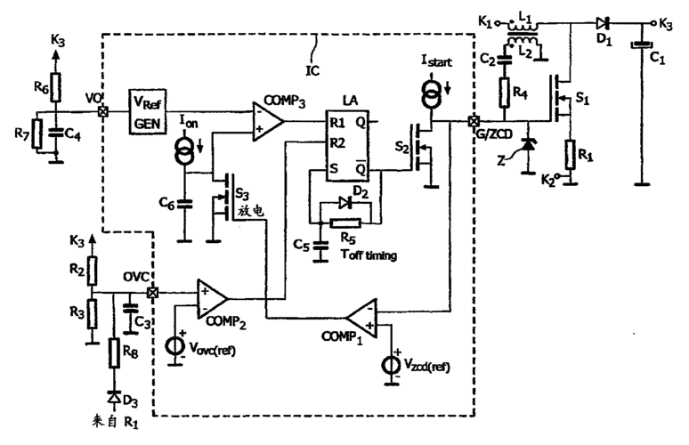
cn112152439a_dc-dc转换器在审
下载原图
相关图片
一种输出宽范围可调的变结构dcdc变换器的制作方法
稳定性好的双向dcdc变换器控制电路
超全六种dcdc变换电路分析比较
一种大功率充电用三端口dc/dc变换器
me3149高效dcdc转换器的应用指导手册
cn1799184a_dc-dc转换器失效
为你推荐
如何从心理学的角度理解「达克效应」,是如何提出来的,有哪些应用?
ink和error爱情故事
大连到菲律宾旅游,大连到菲律宾自助游攻略,菲律宾旅游 - 蚂蜂窝旅游
穆桂英挂帅吴铃生3¥30000.00大藏家:¥31000.
食肉动物图片
【索尼克】【cp向】索尼克x塔尔斯 索塔(青黄)大法好!
白龙马1png素材透明免抠图片-装饰效果
行书笔画书写技巧看看吧