图知网
搜索
首页
热门推荐
图片分类
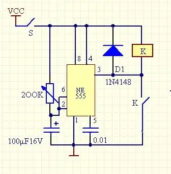
vhg电路是什么意思感应报警前瞻预习6ne555单稳态电路
下载原图
相关图片
下图是使用电阻和电容的简单延时器的电路.
ne555坐延时电路.控制继电器延时10s打开.知道的朋友能帮帮忙吗
555组成的信号延迟电路图
ne555芯片实现单稳态触发器电路
延时电路ne555单稳态定时器延时时间在线计算器
使用ne555实现的延时开关电路
为你推荐
王者荣耀:妲己梦中无数次出现李白的身影,难道她们有某种联系?
风水如何选择适宜的餐桌
粉丝应援手幅设计
祝莎莎子生日快乐 我来开一栋lisa适合当头像的图楼
胖胖烧烤(海源街店)
盘点全球十大最贵私人游艇,最奢华游艇买家来自亚洲|邮轮|豪华游艇
声波&激光鸟--领袖之证系列/hasbro 美版
短裤外穿尴尬瑜伽三分裤女5分裸感健身高腰瑜伽中