图知网
搜索
首页
热门推荐
图片分类
稳压电源电路所示是一种可调直流稳压电源电路,该电路是由降压变压器t
下载原图
相关图片
求220v市电输入 变压器降压24v 8a直流稳压电路图
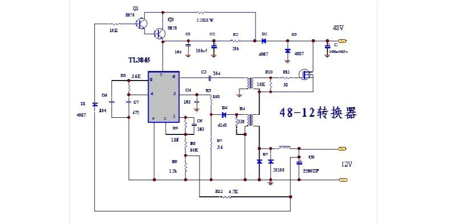
哪位大侠有成熟的直流降压电路,48到12v
48v输入12v输出的直流降压电路
48v输入12v输出的直流降压电路
直流降压电路的制作方法
市电转低压直流的电容降压式简易电源电路
为你推荐
《我的前半生》,剧照图片,高清壁纸,中国影视-回车桌面
《墨雨云间》蒋依依角色被换,于正规避风险意识果然强
"纹身女神"宋昱欣,五官精致,臀围超101cm,她是如何保持的?
2,250g羊腿肉切块冷水入锅焯水备用.
裴珠泫头像九
朗县旅游嘎贡沟景区
一篇活生生的临海美食攻略请收好
全世界最好的高以翔,世界第七帅,完美男神,爱你的人,世界亿 - 兑趑