图知网
搜索
首页
热门推荐
图片分类
1408_1880竖版 竖屏
下载原图
相关图片
mc1408l7 pdf下载及第7页内容在线浏览
2096_1408
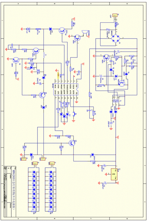
给个参考电路图,具体自己看看怎么改好 新国标消防应急灯电路原理图
led驱动应急灯原理图
镉镍电池自动充放电器的电路
几款多功能应急灯电路原理图
为你推荐
胡一天官宣钟楚曦!"后背杀"和"摸头杀"谁是胡一天的最强cp?
【话筒森海塞】话筒森海塞品牌,价格 - 阿里巴巴
生日快乐
探清水河简谱-李小萌演唱1
节水"云"科普丨北京昌平vr节水云展馆精彩上线
许扬帆老师把宠物画在美甲上才是吸猫撸狗的最高境界
今年天气冷 碗藕盆"冻裂" 开花植物冻死
标题:"须弥福寿之庙"