图知网
搜索
首页
热门推荐
图片分类
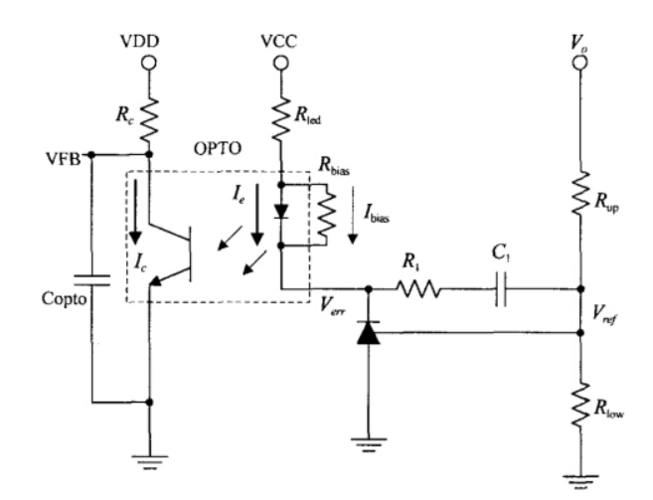
tl431在开关电源反馈回路中的应用
下载原图
相关图片
tl431与pc817光耦在开关电源中的应用
关于开关电源中tl431hepc817奇怪的电路
求此开关电源电路详解,工作原理!谢谢!
tl431设计使用规范,开关电源设计一份好资料!
tl431在开关电源反馈回路中的应用
开关电源tl431疑问
为你推荐
老传统半甲纹身.半甲上色连扎3天 20小时 还差一点点未完 - 抖音
脂溢性脱发还能长回来吗脱发的最佳治疗方案是哪种
韩版甜美小少女低腰裙子夏装粉色连衣裙夏季新款时尚气质职业短袖
20种常见猫咪优缺点大揭秘,快来瞧瞧~猫咪的种类丰富多样,性 - 抖音
仅拆封三星s21ultra
幸福与你同行
金国灭亡后,女真贵族们的下场到底有多惨?境况堪比靖康之耻!
绿萝吊兰多肉发财树花卉盆栽植物办公室内小绿植水培甲醛好养吸除