图知网
搜索
首页
热门推荐
图片分类
杨宇腾yu 永远的第一名 第二名的逆袭
下载原图
相关图片
杨宇腾yu.cool guy@杨宇腾yu #图片搬运自ins - 抖音
杨宇腾yu
杨宇腾 #脸蛋天才杨宇腾感谢博博姐妹分享subtropic
杨宇腾yu
杨宇腾超话#音乐资讯#在台灣出道的@杨宇腾yu近來紅
杨宇腾yuins最新更新
为你推荐
孩子_婴儿_都想
韩红年轻时竟是"校花"?大家以为是开玩笑,拿出照片后沉默了
小飞龙卡通可爱插画表情包.#龙插画 #抖音图文扶持计划 #抖 - 抖音
华表奖红毯##张云龙渐变色西装出席华表奖
鹦鹉图鉴|软萌的爱情鸟就是你!牡丹鹦鹉!
6738岁斓曦曾扮演的沈眉庄很出圈如今2度饰演婆婆
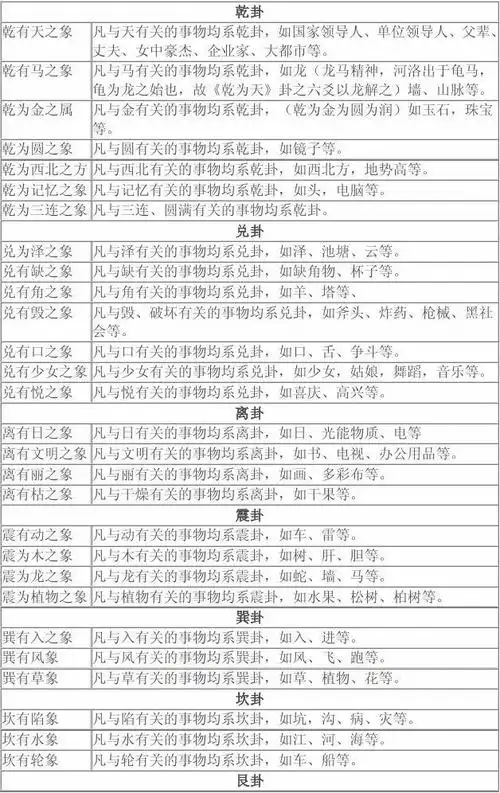
八卦万物类象的记忆规律表
华为麦芒7手机壳sne-al00磨砂软壳麦芒七硅胶全包防摔保护套男女