图知网
搜索
首页
热门推荐
图片分类
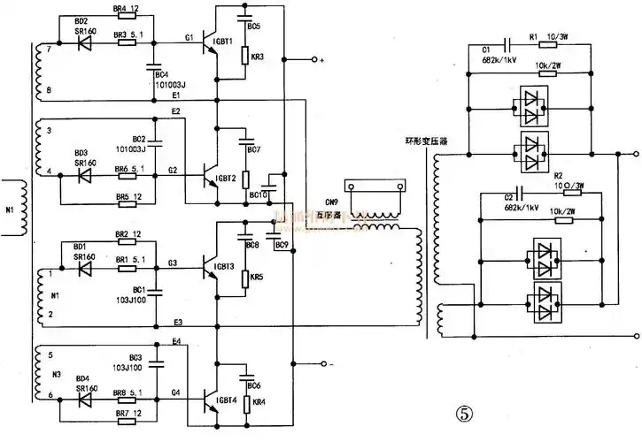
上海通用电焊机zx7200i辅助电源缺开关电源芯片请问这个芯片什么型号
下载原图
相关图片
zx7-200单管igbt的电路原理图免费下载-电子电路图,电子技术资料网站
zx7200逆变焊机电路图igbt全桥电路图
zx7200逆变焊机电路图igbt全桥电路图
宝zx7-200做好了,附带原理图,大家看一下多多学习逆变焊机完整电路图
瑞凌逆变焊机立柱支架挡风板绝缘塑料站柱zx7200电焊机立柱7件套逆变
图逆变焊机电路图逆变焊机完整电路图 图片合集佳士宝zx7-200做好了
为你推荐
cctv-1综合频道(实心标)广东卫视_哔哩哔哩_bilibili
「动漫壁纸」伊莉雅壁纸专辑
鬼灭之刃 #蝴蝶忍 #壁纸 - 抖音
江苏出土五具明朝不腐尸体,栩栩如生,专家这样解释!
婉约夏花
q版花怜
纯欲风裸色延长美甲 仙气飘飘适合春 - 抖音
这是房子的原始状况,一个小单间,很简陋.