图知网
搜索
首页
热门推荐
图片分类
考研复试调剂全流程攻略来了你想知道的这里都有还不快码住
下载原图
相关图片
1图看懂考研复试流程##考研##2024一研为定
2022年研究生考试报名流程及常见问题汇总
考研报名流程图详解
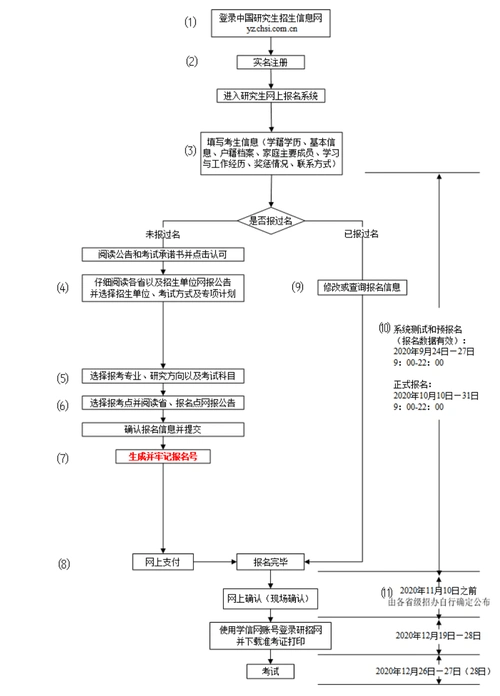
2020考研:考研流程图
考研复试调剂流程图~驰昂寄宿考研
考研复试 考研调剂流程图
为你推荐
白衣古风少年头像图片 古风少年的快意恩仇
吴奇隆版《梁祝》!最经典的凄美爱情,这样化蝶也太感人了!
王者荣耀-韩信-自信即巅峰
29款钩针编织花样图解
动漫人物壁纸 · 百合
手绘画sans
不成熟的小扁豆在地里,小扁豆地里,春天几个月的小扁豆地里
临摹兰陵王