图知网
搜索
首页
热门推荐
图片分类
霁风蓝到底是个什么蓝?
下载原图
相关图片
霁风蓝到底是个什么蓝?
景德1004手工制瓷盒手绘霁蓝描银风竹收纳盒印摆件
霁风蓝色卡
元代霁蓝釉龙纹梅瓶
刘进武:清乾隆款唐英烧制霁蓝釉高颈瓶微观痕迹鉴定凭证(wj)
刘进武:清乾隆款唐英烧制霁蓝釉高颈瓶微观痕迹鉴定凭证(wj)
为你推荐
2018微博之夜,杨紫使用了对邓伦的专属名字,甜到心坎里了!
拼图情侣相框
理发作文200字
wto成员国名单
礼之源 招财全铜葫芦香薰炉摆件盘香炉工艺办公室桌面摆放茶室香道
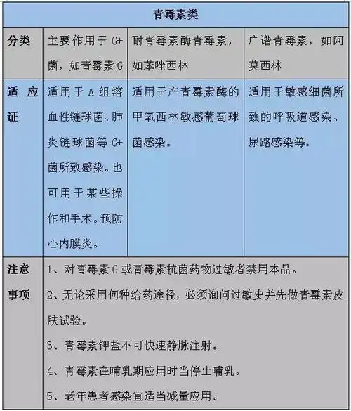
青霉素类
400_275gif 动态图 动图
北汽昌河m70壁纸_北汽昌河m70_北汽昌河m70外观图片_1/193张图片_北汽