图知网
搜索
首页
热门推荐
图片分类
海信电视电路图(海信led液晶电视电源电路分析与维修)
下载原图
相关图片
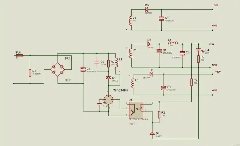
设计了一个开关电源 采用tny276 输入220 输出 5v 1a 12v 0.
海信电视电路图(海信led液晶电视电源电路分析与维修)
基于tny266p芯片的充电器电路
5v,1a开关电源制作
tny276pn 电路图
开关电源应用电路常见开关电源电路设计汇总八款模拟电路设计原理图
为你推荐
博君一肖双人机场临摹
长相呆萌,可爱英短猫长相呆萌,可爱,性格温柔,绅士,所以它们在宠物猫
溜溜球图片大全
【灵启】守望先锋 天使cos 胜利女神 忠实还原量身定制
国产小型水稻收割机现场演示会
这款直升机我国花两千万从苏引进3架 本想仿制可惜实力不济
【紫燕百味鸡加盟官网】紫燕百味鸡加盟条件_加盟费用_多少钱 –苏州
010工行更换蓝牙优盾实测-工商银行-飞客网