图知网
搜索
首页
热门推荐
图片分类
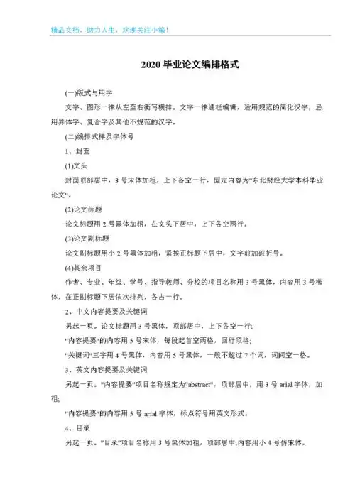
毕业论文格式范文
下载原图
相关图片
应用法学院本科毕业论文格式范本.doc 3页
标准论文格式模板共9页
纯干货小论文基本格式
中国政法大学论文格式.docx 13页
论文格式示范cnki.doc
论文格式规范(附例子).pdf
为你推荐
郑恺baby,可惜没如果._林俊杰_节目_黄晓明
金智秀jisoo,笑起来嘴都是爱心形的,我太爱了!
前面的路口,主要路口是 t 形.灰色天空背景上孤立的标志.矢量图
人造奇迹闪电束——特斯拉线圈详解
低价批发大量日本原装进口日用品
动漫男生头像可爱呆萌图片超好看男生动漫微信头像图片大全
美食 我想向全世界宣布…面条这样做巨巨巨好吃!大数 - 抖音
有何窍门炖出来一锅清淡开胃的老母鸡汤