图知网
搜索
首页
热门推荐
图片分类
供桌供台神位佛柜香案寺院贡品佛台供桌
下载原图
相关图片
悦乔馨供桌供台家用新中式实木佛台财神佛像关公祠堂桌菩萨香案小条案
供桌佛台家用经济型中堂香案供台条案农村观音供桌
香樟实木寺庙宗祠道观大型佛龛神台祖先牌位神像佛柜供桌神龛定制
寺院供桌神桌红木红木色齐全红木供桌红花梨供桌祠堂供桌
实木佛柜立柜观音寺庙佛龛供桌佛台家用柜现代祠堂神龛供台定制
去鼎湖区沙浦食晏拾拍
为你推荐
刘昊然壁纸 唐人街探案 秦风
天官赐福
为什么广东砌块墙定额不考虑标准砖的量和价呢
这个狗男人真恶心 - 斗图表情包 - 斗图神器 - adoutu.com
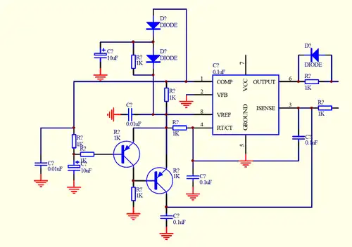
uc3842外围电路分析
梅葆玖
丹青绘诗意——泉江小学二年级古诗配画比赛