图知网
搜索
首页
热门推荐
图片分类
2020届中考历史复习课件专题06英国史九年级国别史专题复习40张ppt
下载原图
相关图片
二,思维导图
二,思维导图
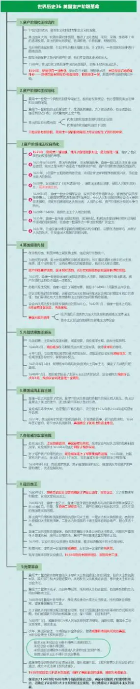
历史36-英国资产阶级革命6357是阿佟啊¥5立即使用mindmaster竖屏导图
人教版高中历史必修1(思维导图和微试题)3.
资格笔试考试的常见知识点,具体来说主要是西葡,荷兰,英国先后崛起
九年级历史下册—英国发展史繁荣昌盛的时代思维导图九年级历史下册
为你推荐
壁纸 豹,黑豹,脸,正面图
雾霾天气符号
欧派家居:国泰君安证券股份有限公司关于欧派家居集团股份有限公司
【9:30】白新羽生贺_188男团俞白白新羽厚涂同人绘画作品
捏人 女头 可爱自己捏的 请勿商用
大名县召开"全民反诈"工作会议
王琳凯小鬼动图
车架号是什么意思(洗车拍车架号是什么意思)