图知网
搜索
首页
热门推荐
图片分类
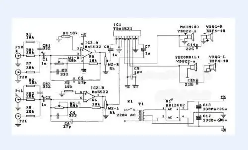
漫步者c3音响故障维修
下载原图
相关图片
漫步者c3音响故障维修
漫步者r800tc音箱图纸
无忧文档 所有分类 工程科技 电子/电路 多媒体音箱原理图r14 750r
漫步者音箱电路图
低音炮制作 漫步者 低音炮电路图
插卡小音箱电路图
为你推荐
二次元动漫壁纸精选p站美图分享
立场不同观点也不同
舞动的奇迹
金晨穿红色刺绣古装 手持团扇温柔动人|金晨_新浪新闻
11月2日 小儿郎美术 《自然笔记》
在秦岭深山修行,有些是修给别人看的,但红岩沟所遇是真的修行人
双手合十,在圣经上祈祷
我好想你简谱乐谱