图知网
搜索
首页
热门推荐
图片分类
景观材料详解——铺地砖系列篇一(透水砖)_混凝土
下载原图
相关图片
砖砌体的砌筑方式 砖砌体的施工顺序为:抄平→放线→摆砖样→立皮数杆
古建图解|八种墙体砌法 95干摆 干摆即是磨砖对缝,采用此种做法时
厂家批发红砖,旧砖,老砖, 粘土砖高档别墅案例19
砖墙砌筑基本方法
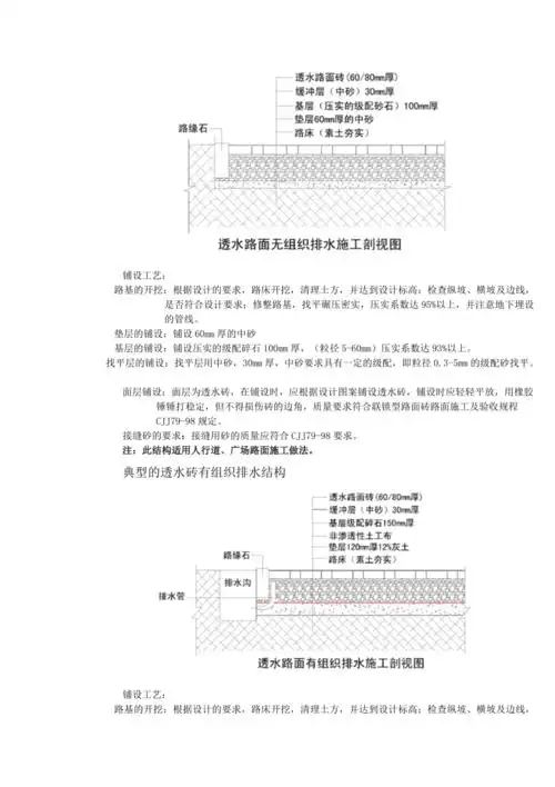
透水砖施工工艺
墀头/6045764" data-lemmaid="6045764">墀头 /a>排砖方式共有六种
为你推荐
图片大全 植物花卉 唯美好看各种颜色的郁金香图片 > 唯美好看各种
阳光下的小黄花,来场和大自然的恋爱
点名哈#肖战 #画画 #肖战王一博 #陈情令 #明星#线稿 #绘画日常
亚运fun体验# 杭州的名胜古迹是一个让人们感受历史沉淀的地方.
丰田凯美瑞(2. 4l 2az-fe)发动机正时校对方法
浪子
新款西双版纳傣族服装女提花上衣长裙工作服传统傣族裙套装日常装
博物馆,越来越火了!去一趟只是盖章打卡拍照?那可太浪费啦