图知网
搜索
首页
热门推荐
图片分类
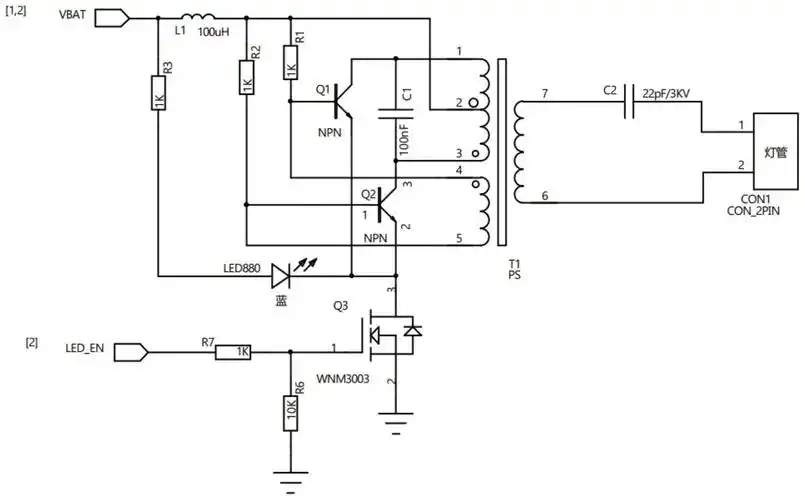
一种紫外线杀菌灯电源制造技术
下载原图
相关图片
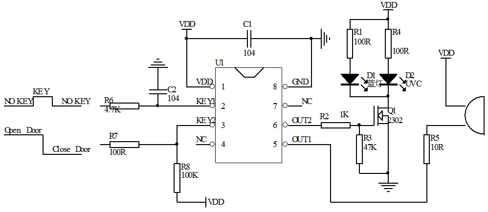
一种智能紫外线消毒灯电路
cn213373943u_一种紫外线消毒灯有效
8分钟定时紫外线杀菌灯芯片,杀菌消毒器芯片,uv消毒灯手机消毒盒ic
一种紫外线消毒灯防误操作电路的制作方法
不锈钢弯管灯架紫外线消毒灯管带支架工厂车间 高鹏灯管
具有声光警示特别适用于紫外线杀菌灯的86型面板开关制造技术
为你推荐
王嘉尔明星同款长裤丝绒裤抽绳束脚运动裤潮男女直筒宽松百搭裤子
冠状动脉造影体位图片共13页
你见过最好看的古装美女是谁
新中式东南亚风格家具沙发床罗汉床榻实木胡桃木槟榔色仿古客厅床
护士针刺伤是个错误吗? - 知乎
周末愉快今天星期五呀明天不上班呀周末愉快中老年表情包表情
手机壁纸 关公图欣赏
古代城楼简笔画