图知网
搜索
首页
热门推荐
图片分类
功率电流配线表
下载原图
相关图片
常用 线径,功率,对照表
功率电缆对应关系速查表
功率电流配线表
电机电缆选配标准表格(改)
复合光缆-距离,线径,功率对照表
电机配线表
为你推荐
刘烨老婆带儿女归国开启独特寻根之旅衣着普通气质十分出众
伊川楼市网 新闻资讯 > 楼市动态 > 正文 又到一年一度"虐狗"(七夕)
《汉字知识》_甲骨文的会意字289个
晓星尘(壁纸)——魔道祖师
重度肥胖人群患脂肪肝的几率高达61%-94%.
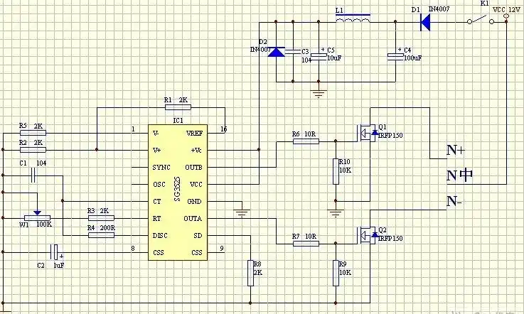
基于sg3525的交流侧电压us的检测电路图
我转身的决绝,你——你挽留的不坚决.
树枝简笔画教程