图知网
搜索
首页
热门推荐
图片分类
直流电机驱动模块.jpg
下载原图
相关图片
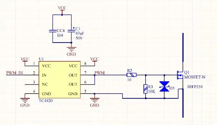
用tc4420做栅极驱动芯片(tc4429是输出和tc4420反相),电路图:具体看看
驱动原理图赏析
单片机常用外设驱动电路
基于hip4081的厚膜h桥电机驱动电路设计解析
7寸lcd-rgb接口驱动电路板
几种小型直流电机驱动电路68
为你推荐
戚薇漂亮写真图片手机壁纸下载
罩杯abcd怎么分大小内衣文胸尺码对照表
李瑞英丈夫张宇燕个人简历和身家背景
blackpink打歌服
超宝酸性清洁剂卫生间地面装修水泥顽固污渍强力去污瓷砖清洗剂
教孩子如何画漂亮厨房少儿学习画画早教涂色亲子游戏教程教学
day80 读《人性的弱点》1
西安赛格国际购物中心 #balenciaga #巴黎世家 #巴黎世家弹簧鞋