图知网
搜索
首页
热门推荐
图片分类
cnnic第53次中国互联网络发展状况统计报告
下载原图
相关图片
某医院某月份住院患者满意度调查统计报告.docx 16页
第52次《中国互联网络发展状况统计报告》-111页附下载_我国_规模
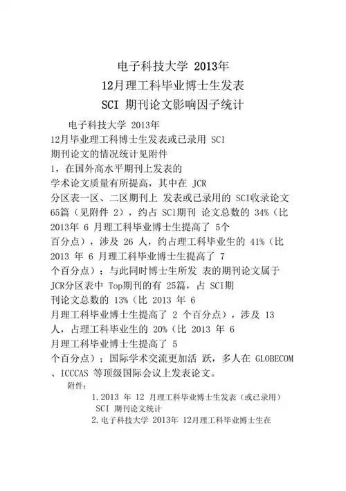
科技大学2013年12月理工科毕业博士生发表sci期刊论文情况统计报告
全国农科院系统科技期刊论文产出统计报告(2008-2017年)
第53次中国互联网络发展状况统计报告发布互联网激发经济社会向新力大
34页2022年上海市养老服务综合统计监测报告
为你推荐
黄圣依40岁身材管理
夜空中的繁星
可爱的小女孩露出她破碎的乳牙微笑的小女孩微笑的小孩笑脸笑容
温哥华维多利亚岛之旅回顾
马思纯被疑好事将近?_欧豪_张曼乐_网友
徐子淇真是越来越漂亮一袭一字肩礼服裙满身阔太气质藏不住
偏偏喜欢你陈百强双手简谱预览1
创意科幻风格星球高清桌面壁纸