图知网
搜索
首页
热门推荐
图片分类
功放电路图大全二
下载原图
相关图片
全互补对称功放电路
求一个,功放电路,带参数,最好带图, 电源为5伏
lm3886立体声功放电路原理图收藏
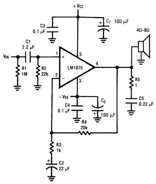
器 (1)试采用lm1875制作一个 20 w 高保真音频功率放大器,参考电路图
100w 功放电路图
上个进口洋垃圾监听功放电路图
为你推荐
简直就是艺术品越来越迷新款宾利的内饰了
【启副/张启山x张副官】让他降落/let him land
动漫帅哥头像阳光帅气 阳光开朗大男孩太帅了_男生动漫头像_头像屋
skogstad 思嘉思达浅凉电风扇skd-s0076视频介绍_ 浅-
吕文扬与亚洲铁饼运动员的博弈
卫家滩w05栋进行屋面找平层施工.
唯美动漫女生头像
老的玉秤盘