图知网
搜索
首页
热门推荐
图片分类
(资料收藏)日本新作情报九款845胆机作品
下载原图
相关图片
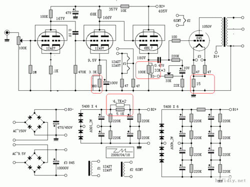
某845厂机的改机电路方案
胆机制作845单端布局及电路图
hifidiy论坛-求845电路图 - powered by discuz!
高功率电子管单端a类845功放电路图
两款适合工薪发烧友制作的单端胆机-功放电路图-电子产品世界
845se电路汇总
为你推荐
短发女生看海头像
全国大中学生第六届海洋文化创意设计大赛 获奖作品选
唐德宗最初将平叛希望寄于方镇部队,命幽州留守朱滔,淮西节度使李希烈
图文伙伴计划 #送你一张壁纸 保持自律!黑发不知勤学早,白 - 抖音
2024最新动漫cp情侣头像一左一右
所有分类 人文社科 军事/政治 中国人民解放军开国将帅名录 中将(175
火柴天堂 歌谱,吉他谱 和弦谱,简谱,五线谱
七龙珠无痛感法式超黑悟空特界王神模型玛瑙合体耳环球动漫cospy