图知网
搜索
首页
热门推荐
图片分类
公司通知公告模板.docx
下载原图
相关图片
公文之公告范文最新整理
公司人员调动公告范文.doc
小区公告范文
公司放假公告范文
公司放假通告范文
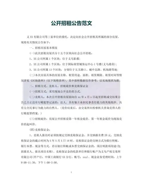
优选公开招租公告范文通用
为你推荐
真人男生头像 | 高清男头 | 素质拿图
搞怪的微信头像
过年了,请各位inm民好好滴享受一杯昏睡红茶
闺蜜头像,姐妹头像无水印,点赞暴富
正品海魂衫长袖体能训练服蓝白条纹海军衫刺绣军迷t恤秋冬打底衫
流水侵蚀地貌的形成及不同河段表现 最典型的河流侵蚀地貌是河谷,是由
捷安特 liv 女士山地车咪咪2 风信紫 1898元.现货尺码 xs
李苦禅芭蕉雄鸡立轴水墨纸本