图知网
搜索
首页
热门推荐
图片分类
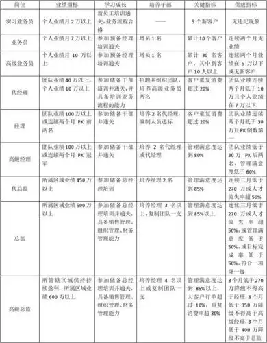
营销团队晋升标准表(1)_word文档在线阅读与下载_免费文档
下载原图
相关图片
人力资源部员工晋升流程图_文档下载
集团员工晋升通道
国贸股份2020届春季校园招聘简章——兰州大学就业信息网
销售人员晋升标准_文档下载
晋升流程_word文档在线阅读与下载_免费文档
晋升设计图__海报设计_广告设计_设计图库_昵图网nipic.com
为你推荐
冷酷墨镜霸气女生头像戴墨镜酷酷女王范
鲻鱼头短发简直就是我的神剪发美到违规
步步高bbk学生电脑
表1-9 各种圆弧连接的画法
手工高山白茶 微卷型 更香浓 更耐泡#茶悟人生 #茶生活 # - 抖音
胖嘟嘟的小可爱
氟西汀的第二天
比如《老炮儿》,《功夫瑜伽》,《唐人街探案》等等,在她身上累积的