图知网
搜索
首页
热门推荐
图片分类
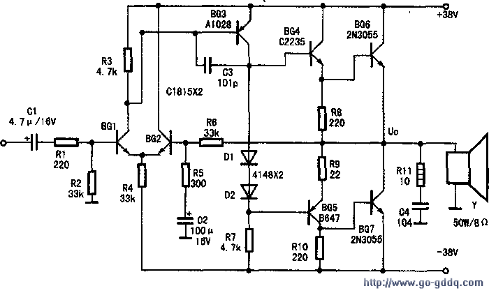
lm47304731的双电源供电音频功率放大电路
下载原图
相关图片
最后进入调试阶段,调试用自耦变压器进行调试,在双电源和功率放大电路
ocl功放电路中电阻的对称问题
因为ocl功放电路多采用直接耦合方式,这种电路的零点漂移较为严重
50w准互补ocl功放检修
增加一只电阻消除ocl实验功放板自激
因为ocl功放电路多采用直接耦合方式,这种电路的零点漂移较为严重
为你推荐
诚佑:美容院怎么开才能轻松赚钱?不是你忙到没有时间
百度人脸识别之人脸融合
动物简笔画之可爱的小乌龟
吉他图片_图片大全
长寿路创意园办公室出租,创享塔loft,拎包入住,超大露台,—上海普陀区
一分钟了解一个品牌——嘉士伯啤酒
50岁艳星吴雪雯近照曝光,独自买晚餐无人认出!
如图,台式电脑电源的排线独立接到哪几部分?