图知网
搜索
首页
热门推荐
图片分类
涉及开关电源领域,更具体地说,涉及一种基于ob2263芯片的稳压反馈电路
下载原图
相关图片
第一次做ob2263开关电源,参数设置不知道是否合适?
ob2263,189vac以上输入vds波形异常!
电路中使用两片集成电路:top224p型三端单片开关电源(ic1),pc817a型
一个经典的手机电源适配器电路图送给你飞天鹰科技
8替换ob2263充电器ic方案 应用范围: 低功率的ac/dc离线开关电源
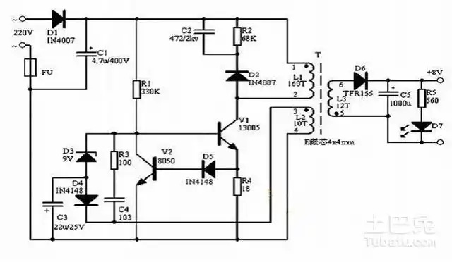
开关电源适配器电路图展示以及相关介绍
为你推荐
儿童小警察服军装特警衣服特种兵套装男孩女童警官幼儿
客室以纯净的灰色为主基调,整个空间高级又耐看,让生活更有仪式感.
153水彩写生松饼08
何雨虹《小娘惹》热播 小天使黄玉珠上线
《玩具熊的噩梦》up主又一次被玩具熊吓飞!
浙北高山猛犬
开诚布公
儿童画素材超话#少儿美术教程参考[超话]#综合材料绘画《热气球》