图知网
搜索
首页
热门推荐
图片分类
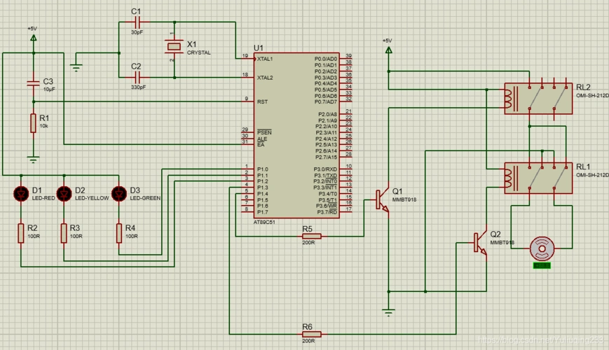
室内智能照明控制系统电路设计
下载原图
相关图片
数字电路篮球比赛24秒倒计时器proteus仿真电路图设计
同步(双向)buck电路设计
数字电路倒计时毕业设计论文
设计了一款功率为320w的led路灯驱动电源,采用apfc 半桥llc的两极电路
一种典型的差分放大电路设计与测试
使用单片机at89s52设计一台微型程控搅拌机
为你推荐
exo朴灿烈hilfiger巴黎时装周速递斯文眼镜哥vs香艳美女
林志玲身着吊带裙展现女性优雅与性感魅力
内衣外穿女吊带外穿款两件套裙 带沙的裙子网纱一件式t恤裙学院风
来当女兵菇凉
美乐蒂
萌宠喵星人呵表里不一搞怪逗gif动图_动态图_表情包下载_soogif
好困!
潮牌壁纸clot丝绸676767精选潮流壁纸