图知网
搜索
首页
热门推荐
图片分类
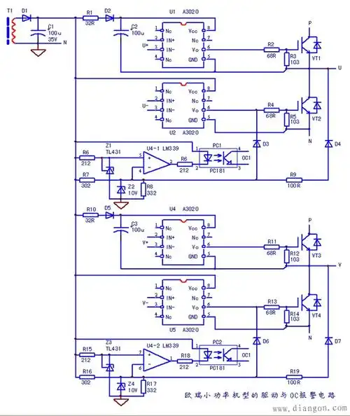
先进设计著称的日本机器,其富士变频器的驱动脉冲电路,偏偏呈现了这样
下载原图
相关图片
看图学习变频空调器电控系统维修
能够稳定驱动电机,而且不需设置连接开关电路等新的结构
变频器控制电路原理图详解
用一组电源供电的变频器驱动电路解决方案华强电子网
变频器产生的干扰与解决的方案
变频器的工作原理图
为你推荐
方力申和邓丽欣一起演过的电影(要内容介绍)
品牌秋冬海宁皮衣女小个子时尚短款修身翻领高腰绵羊皮夹克小外套
ysl 黑鸦片 女士香水 淡香50ml·yslyg055商品名称ysl 圣罗兰品牌商家
火柴人长枪教程 枪出如龙照一身肝胆_哔哩哔哩_bilibili
人体的"砖瓦" ——206块骨骼.分为两大类:中轴骨和附肢骨.
ps色板日本传统颜色
利落干练的西装造型,知性的齐肩膀短发,让人感觉清爽,美妆达人的称呼
最后15份99元两碗道滘肉丸粥