图知网
搜索
首页
热门推荐
图片分类
电喷威领堵欧二
下载原图
相关图片
了一种自动降尘喷雾的水泵控制箱电路,包括三相电机,总开关,熔断器,第
转载:电机连接,实物器件接线方法(希望对新手有帮助)
为了进一步确定故障原因,连接斯巴鲁诊断仪,对该车尝试读取故障码.
0l(l34)发动机喷油器电路图
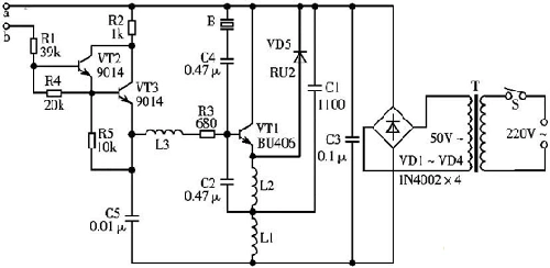
雾化器电路图
请教一个加装日间行车灯的问题
为你推荐
动漫男生头像 ,最近快期末考试了,这个图留给大家使用吧,男 - 抖音
归来的时候已经不是当初的那个少年了#朋友圈背景图片#朋友圈背 - 抖
花季少年樊振东正装合集
烫发图片女2021最新款(长头发烫发图片女2021最新款) - 泉兴百科
奇迹暖暖古风:姑苏城外寒山寺,夜半钟声到客船
鬼谷子的介绍
2 简体横排,秦淮八艳之首柳如是的传记,陈寅恪先生的绝笔鸿篇】
雪豹宝宝