图知网
搜索
首页
热门推荐
图片分类
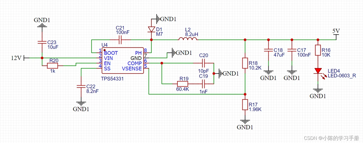
电源模块电路图50种常用经典电路图
下载原图
相关图片
dcdc电源模块
12v转5v2a电源模块的电路集合
7v转5v2a升压模块18650电池 diy充电宝/移动电源主板/电路板
电源模块
12v转5v2a电源模块的电路集合
电源模块加mps芯片的系统电源解决方案
为你推荐
元 耀州窑划花斗笠盏 (一对)
河南省郑州市纹身店大喜刺青的纹身作品集
第五步:涂上颜色.哈密瓜简笔画就完成了,一起来画一画吧.
青城山 青城后山功略地图 #江油 #绵阳 - 抖音
只要罗马斗兽场还耸立着 罗马就巍然不动 - 抖音
男生花子头需要多长快手男生长发花子头发型2
耶路撒冷是如何成为三大宗教共同圣地的?
昆虫记08—红蚂蚁,蟹蛛!来咯 跟完了!完结撒花!接下来!会更点手写!