图知网
搜索
首页
热门推荐
图片分类
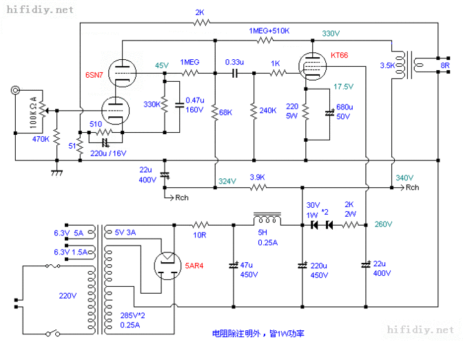
kt66推挽电路图集
下载原图
相关图片
12ax7kt66给论坛烧友看的
kt66电子管功率放大器电路
kt66差分推挽.jpg
j版纯二kt66单端搭棚图.jpg
关于纯二kt66制作
纯二kt66单端.gif
为你推荐
4张"污污"的表情包,图2太嚣张,图3给跪服,看完笑出猪叫声
马术---女骑手
红围脖美女送上红包
十三行附近小型办公室出租电商聚齐直播间工作室出租
一学就会简笔画 #简笔画教程 #简笔画 #可爱简笔画 #一笔画完
胖东来时代广场玩具文体陈列图
31段eq均衡器的调整合理区doc
绵阳各个楼盘情况,欢迎关注公众号【楼市民声】,欢迎添加房哥个人微信